首页
学校概况
学校简介
荣誉展示
校景胜览
通知公告
党务公开
组织管理
思想建设
德育栏目
震川义工
未成年人保护
教学园地
中考专栏
科研课题管理
晒课表
体卫科艺
信息公开
切换导航
首页
学校概况
学校简介
荣誉展示
校景胜览
通知公告
党务公开
组织管理
思想建设
德育栏目
震川义工
未成年人保护
教学园地
中考专栏
科研课题管理
晒课表
体卫科艺
信息公开
您现在的位置:
首页
>
信息公开
> 正文
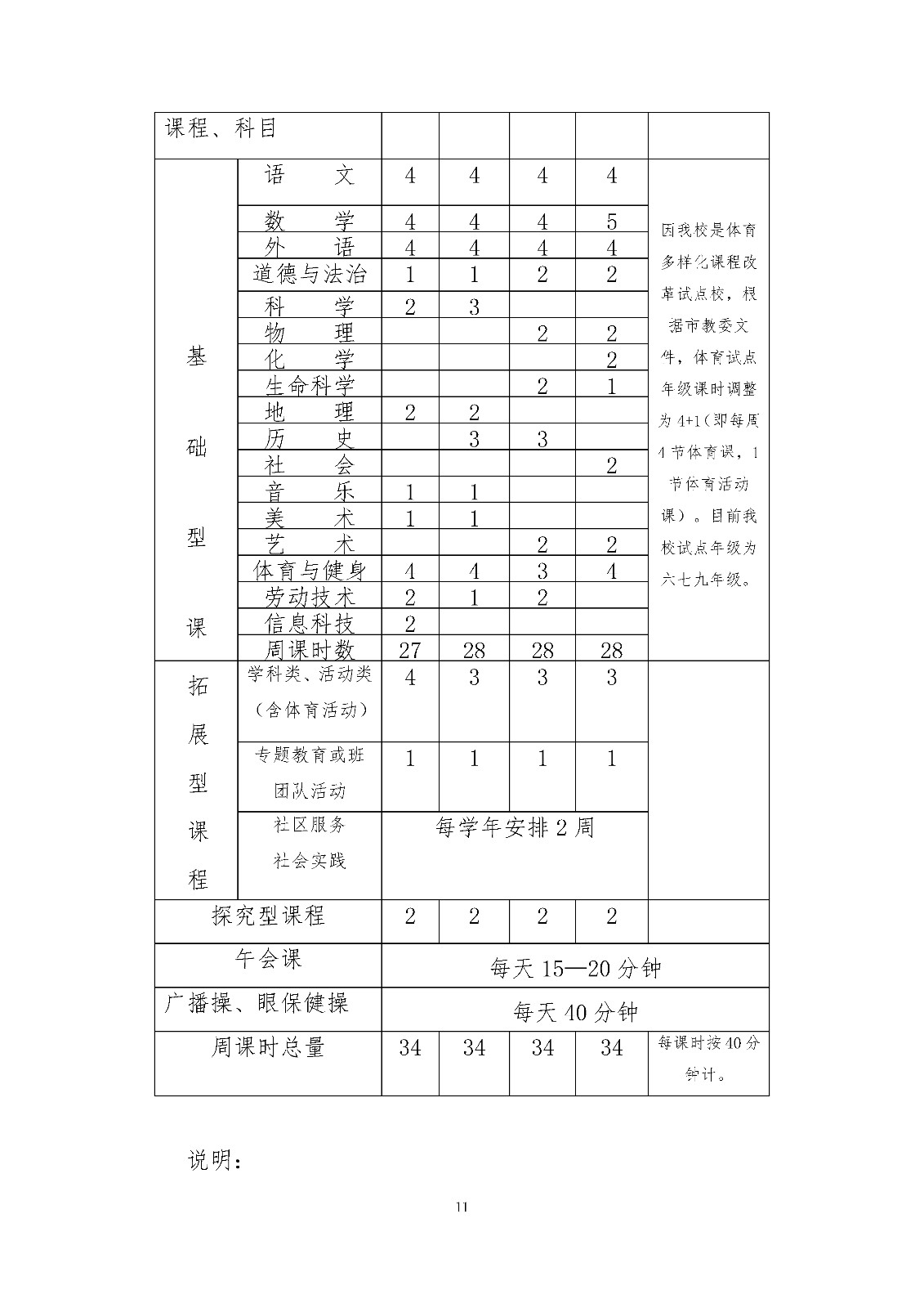
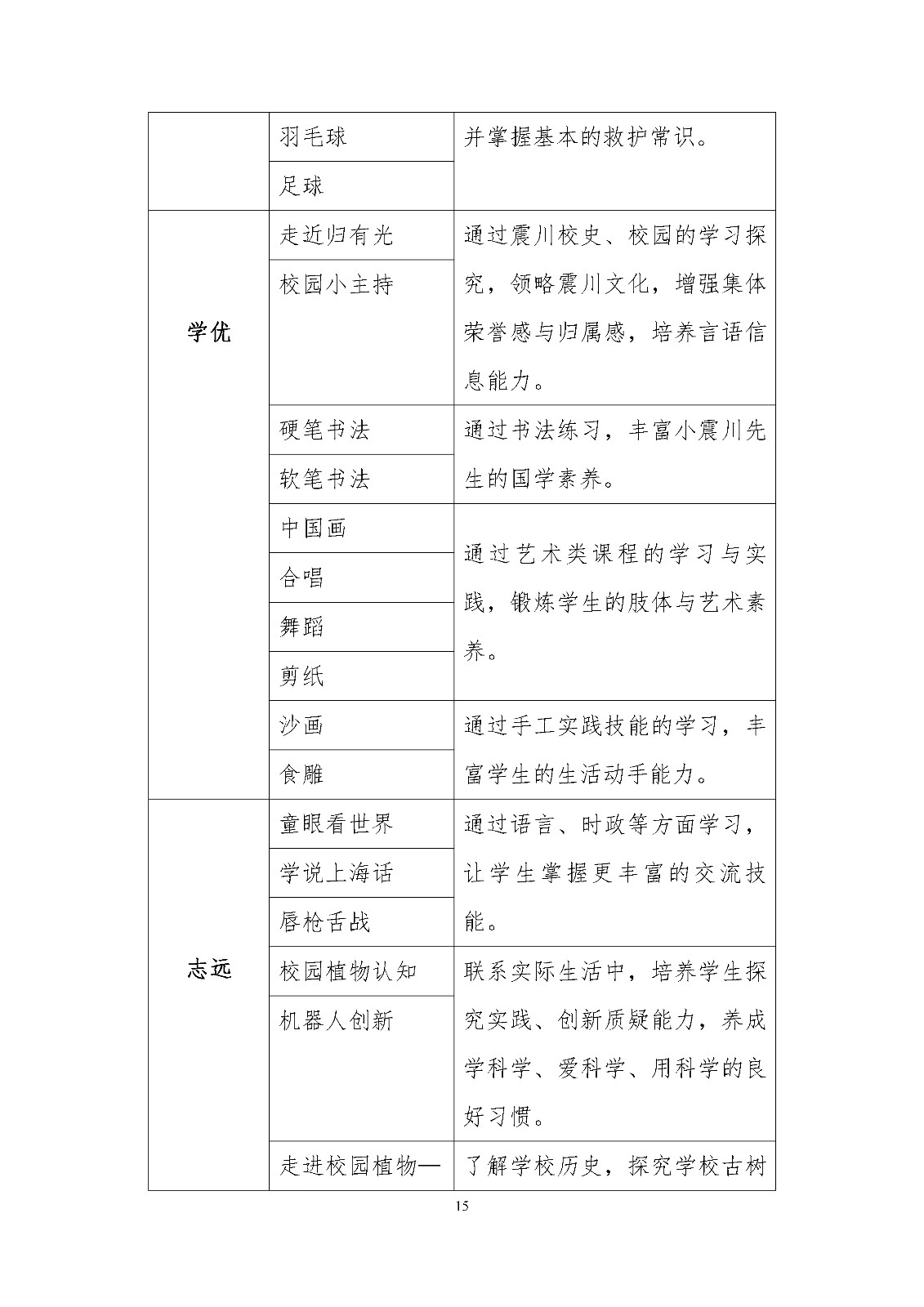
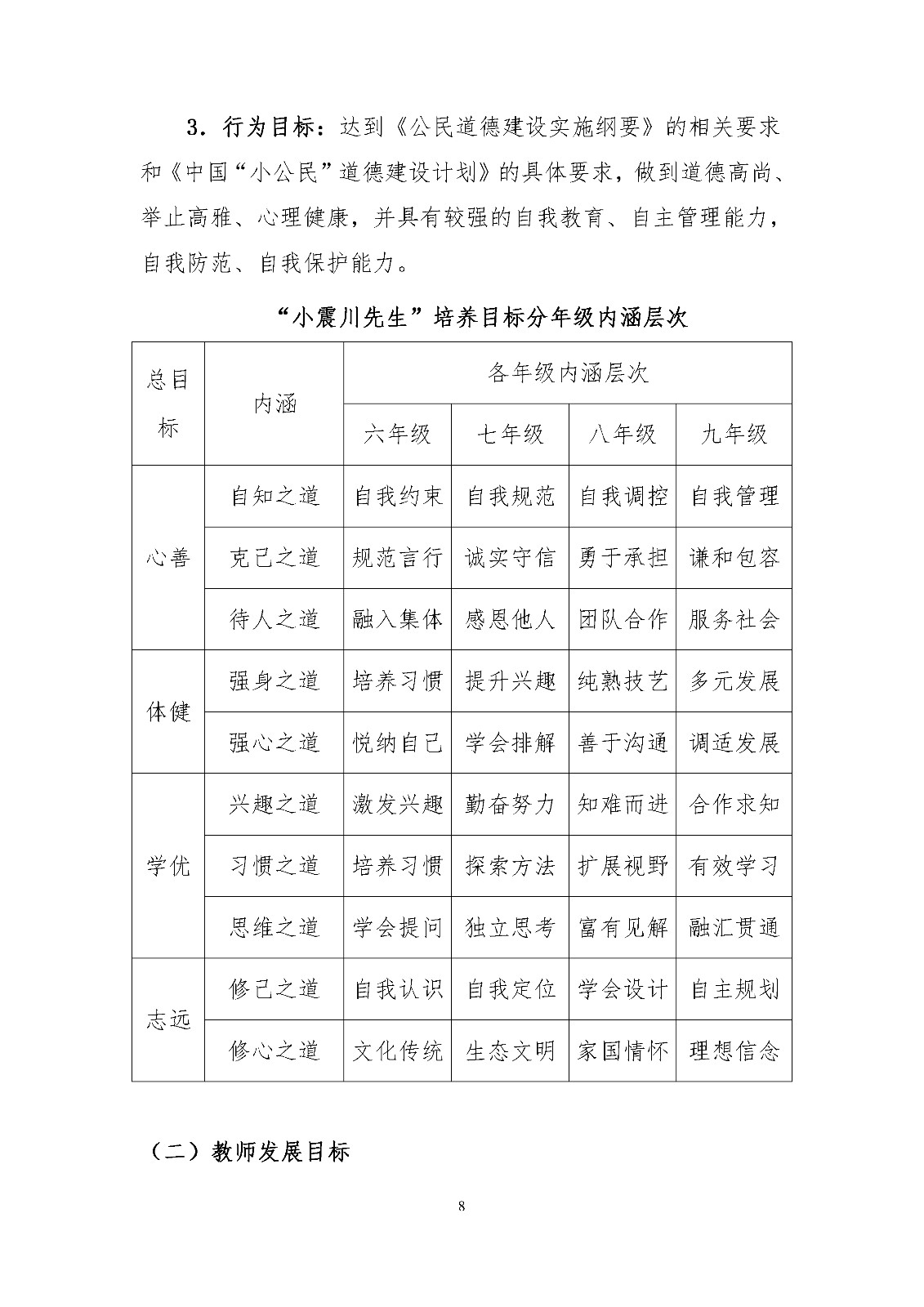
上海市嘉定区震川中学2021学年学校课程计划
来源: 发稿日期:2021年08月31日
关闭窗口
打印本页